Instance Verification Kit (IVK)

spin lock @ [7687+28+/linux-3.19-rc1/drivers/usb/host/ohci-hub.c]
Instance Signature: lock

The Matching Pair Graph:


Function Name
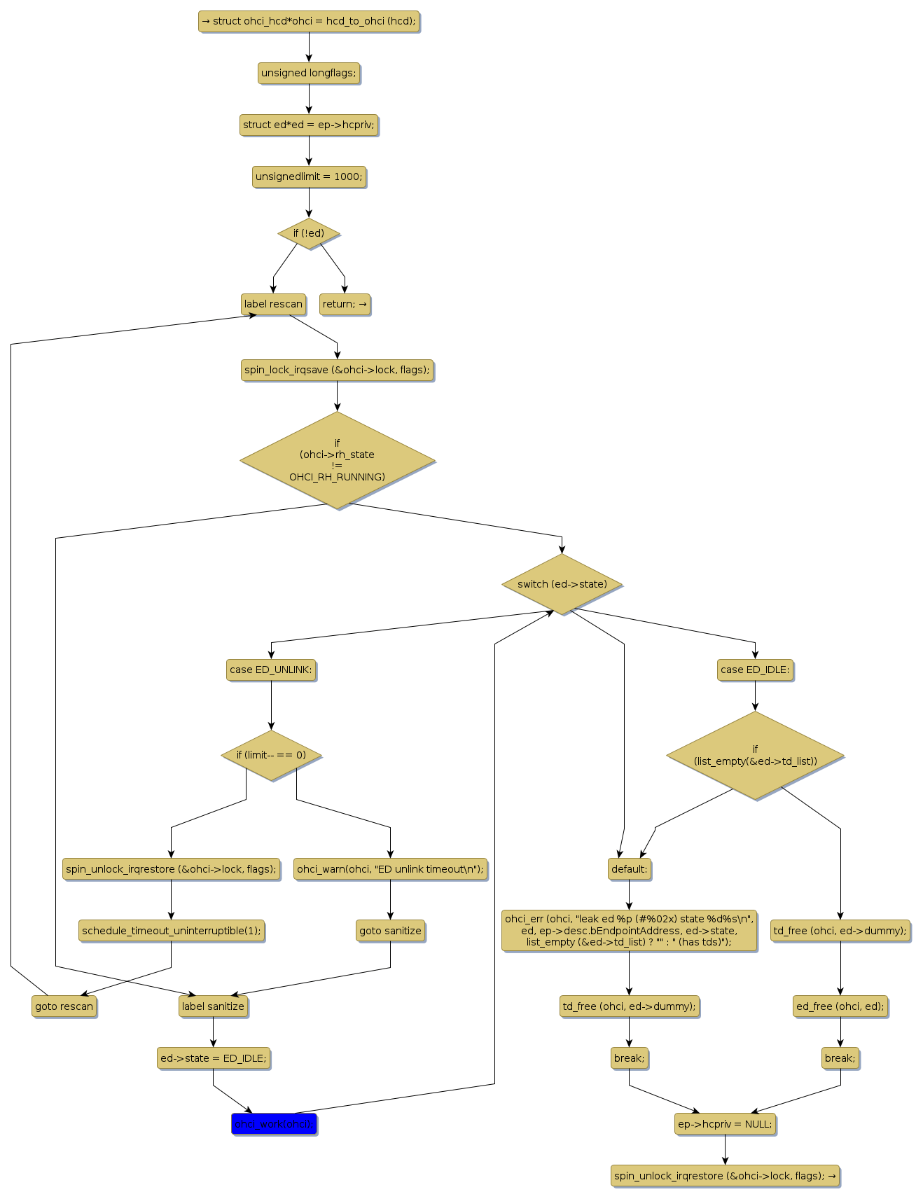
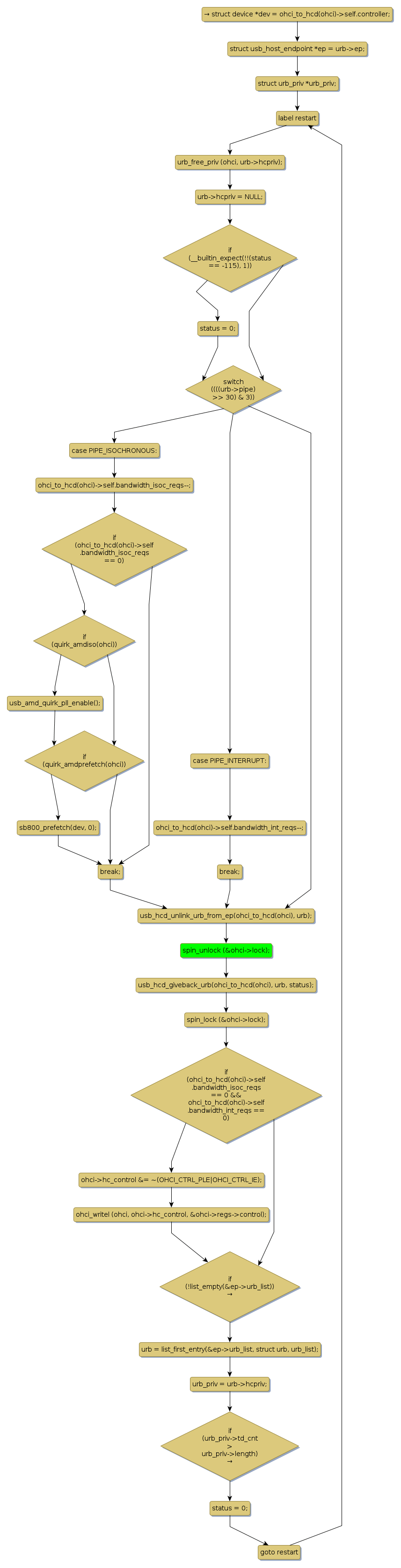
Control Flow Graph (CFG)
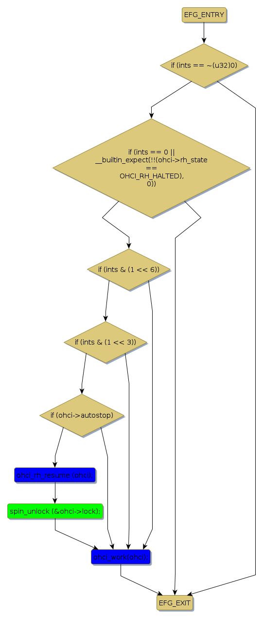
Events Flow Graph (EFG)
Source Correspondence
finish_unlinks [27654+14+/linux-3.19-rc1/drivers/usb/host/ohci-q.c]
finish_urb [834+10+/linux-3.19-rc1/drivers/usb/host/ohci-q.c]
io_watchdog_func [20266+16+/linux-3.19-rc1/drivers/usb/host/ohci-hcd.c]
ohci_bus_resume [9148+15+/linux-3.19-rc1/drivers/usb/host/ohci-hub.c]
ohci_bus_suspend [8809+16+/linux-3.19-rc1/drivers/usb/host/ohci-hub.c]
ohci_endpoint_disable [9243+21+/linux-3.19-rc1/drivers/usb/host/ohci-hcd.c]
ohci_hub_status_data [12871+20+/linux-3.19-rc1/drivers/usb/host/ohci-hub.c]
ohci_irq [23753+8+/linux-3.19-rc1/drivers/usb/host/ohci-hcd.c]
ohci_restart [27992+12+/linux-3.19-rc1/drivers/usb/host/ohci-hcd.c]
ohci_resume [30139+11+/linux-3.19-rc1/drivers/usb/host/ohci-hcd.c]
ohci_rh_resume [4244+14+/linux-3.19-rc1/drivers/usb/host/ohci-hub.c]
ohci_rh_suspend [1283+15+/linux-3.19-rc1/drivers/usb/host/ohci-hub.c]
ohci_root_hub_state_changes [9678+27+/linux-3.19-rc1/drivers/usb/host/ohci-hub.c]
ohci_urb_dequeue [8293+16+/linux-3.19-rc1/drivers/usb/host/ohci-hcd.c]
ohci_work [34042+9+/linux-3.19-rc1/drivers/usb/host/ohci-q.c]
process_done_list [33677+17+/linux-3.19-rc1/drivers/usb/host/ohci-q.c]
takeback_td [32249+11+/linux-3.19-rc1/drivers/usb/host/ohci-q.c]